Overview
LOGOS is a physical and digital intervention concept designed to help emotionally resistant young men build self awareness through a system they would actually choose to use. Instead of approaching mental health through clinical language or overtly therapeutic cues, LOGOS reframes the experience through performance, readiness, and self optimization.
The concept combines a tactile handheld logger with an AI guided companion app. The logger lowers friction around capturing mood and energy in the moment, while the app turns those inputs into pattern recognition, reflection, action plans, and guided behavior change.
What made this project more than a typical app concept was the scope of the question behind it. This was not just about designing a cleaner interface. It was about understanding why traditional tools fail for this audience, what kinds of systems they already trust, and how a product could be framed, launched, and scaled in a way that felt believable.
App entry flow establishing LOGOS’s visual identity and setting the tone for the app experience.

Refined hardware concept illustrating the final logger form, key components, and physical interaction model.
Context
This project started from a larger cultural problem. Many Gen Z men are growing up in online environments where isolation, emotional suppression, and identity confusion are increasingly common. At the same time, harmful online communities often succeed because they offer structure, certainty, belonging, and language that feels more culturally legible than traditional wellness support.
That creates a difficult gap. Existing mental health tools are often rejected not because support is unnecessary, but because the form of support feels corny, clinical, generic, or disconnected from how these users see themselves. In many cases, harmful systems feel more emotionally persuasive than helpful ones.
A key reframing for the project was realizing that the design challenge was not simply how to encourage men to use wellness tools. It was how to create a product that feels credible, useful, and non-belittling enough to become a real alternative in the first place.
Core persona capturing the lifestyle, emotional state, and digital environment shaping the problem space.
Behavioral journey map showing how vulnerable users move from routine frustration into deeper manosphere engagement.
Research
Our research focused on why existing male mental health tools often fail to resonate and what emotional or behavioral dynamics make harmful online communities more attractive.
We looked at cultural behavior, product positioning, emotional resistance, and the language patterns of self improvement and manosphere adjacent spaces. A major takeaway was that this audience is often resistant to being treated like patients, but much more open to systems framed around performance, control, readiness, and momentum.
We also found that tactile interaction mattered. A physical object introduces ritual, immediacy, and a stronger sense of intentional action than an app only journaling flow. That made hardware feel like more than a novelty. It became part of the behavioral strategy.
Key findings
Traditional wellness tools often feel too clinical, vague, or emotionally over signaled
This audience responds better to performance framing than therapy framing
Structure, identity, ritual, and control matter as much as features
Tactile interaction can make self tracking feel more intentional and less abstract
Cultural resonance was critical because the product was competing against strong ideological alternatives, not just other apps
Product precedents reviewed to understand existing approaches to biofeedback, emotional tracking, and mental wellness support.
Comparison of adjacent products highlighting the whitespace LOGOS was designed to occupy.
Process
The project moved through problem framing, competitive analysis, persona development, journey mapping, concept ideation, prototyping, and testing.
Early on, a lot of the work centered on defining the right entry point. We knew that if the product looked or sounded like conventional mental health support, it would likely be rejected. That forced us to think more carefully about tone, industrial form, interface behavior, and how each part of the system would feel in use.
As the concept developed, the project split into two connected tracks: the physical logger and the digital coaching experience. My contribution centered on shaping the broader product logic around both, especially the framing, value proposition, and strategic direction that made the system more than just an interesting prototype.
That meant helping define not only what the experience was, but why it would be adopted, how it would be positioned, and what it would need to become viable beyond a classroom concept. Testing and iteration helped move the project from a broad idea about emotional support into a more specific system built around ritual, control, reflection, and guided change.
Initial concept sketches exploring how the logger could feel discreet, tactile, and technically believable.
Physical prototype variations built to test interaction clarity, hand feel, and preferred hardware direction.
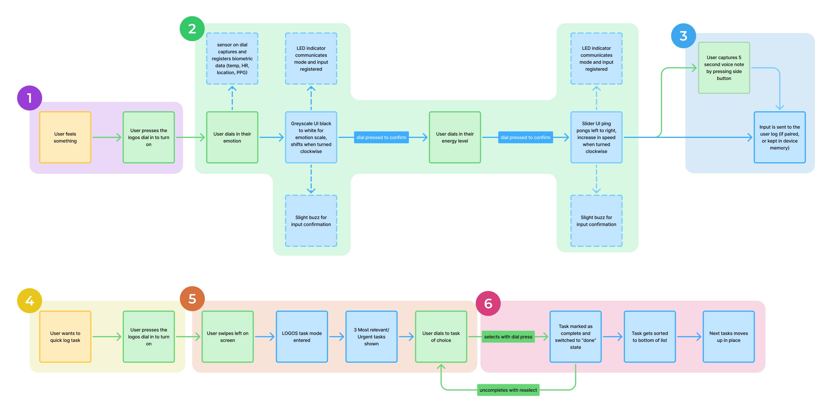
Detailed flow showing how physical input, biometric capture, and quick task logging work together in the logger experience.
Strategy
The core strategy behind LOGOS was to design an intervention that does not feel like an intervention.
Instead of asking users to openly engage with mental health language, the system meets them through a more acceptable frame: performance tracking, self optimization, and tactical self awareness. That framing shaped everything from the industrial design direction to the app language to the product’s market positioning.
Design principles
reduce friction around self awareness
make reflection feel tactical, not vulnerable
build trust through clarity, restraint, and control
use ritual and physical interaction to create consistency
avoid generic wellness cues that would create resistance
This strategy directly shaped the product architecture. The physical logger handled fast, low friction input in the moment. The app handled analysis, coaching, planning, and behavioral guidance. Together, they created a system that felt more grounded, structured, and believable than a standard mood tracker.
Go to market thinking
A major part of my contribution was pushing the project beyond concept appeal and into product viability. I wanted to understand how LOGOS could actually enter the market, who it should be for first, and what adoption path would make the most sense.
The most important strategic decision was choosing a clear beachhead audience. Rather than positioning LOGOS for all men or for general wellness users, we focused on young men ages 16 to 25 who are skeptical of therapy but already engaged in performance driven spaces like fitness, productivity, biohacking, gaming, and self improvement. That gave the product a much more specific language strategy and adoption path.
From there, I mapped the launch in phases. The first phase was a closed beta built around smaller, high trust communities such as school programs, nonprofits, mentorship environments, gyms, and esports spaces. That phase would allow the team to validate the core experience, refine the feature set, and collect proof points before broader rollout.
The second phase was a wider public launch through channels that already matched the behavior of the target audience, including Reddit, Discord, Product Hunt, and creator partnerships in the productivity and fitness space. The messaging intentionally avoided therapy language and instead focused on readiness, mood consistency, self regulation, and performance. That framing was not just branding. It was central to reducing user resistance.
Business and financial strategy
I also worked through how the concept could function as an actual business instead of a one off speculative prototype. That meant thinking through revenue structure, pricing, and what long-term growth could look like if the concept moved forward.
The model was designed as a hybrid system with three connected revenue paths:
hardware sales for the physical logger
subscription revenue for deeper AI analysis and coaching
institutional partnerships with schools, nonprofits, and youth focused programs
That hybrid model was important because it made the concept stronger from multiple angles. The logger created differentiation and ritual. The subscription created recurring product value. Institutional sales created a second path to adoption for users who may not discover or pay for the product on their own.
This was one of the parts of the project I cared most about. I did not want LOGOS to stop at “interesting concept.” I wanted to pressure test whether it could support manufacturing, adoption, retention, and long term growth in a way that made the product feel real.
High level service map showing how the logger, app, and AI systems work together across reflection, coaching, and challenge flows.
Detailed sequence diagram mapping how user actions trigger analysis, coaching logic, plans, and accountability features across the platform.
Validation
We tested early hardware directions to understand which interactions felt most natural and what still created friction or confusion.
One consistent pattern was that users interpreted the object as a technical gadget before they interpreted it as a wellness tool. That was useful. It confirmed that the physical form was moving in the right emotional direction, but it also revealed where clarity still needed work.
The testing also showed that tactile controls created more engagement than flatter or less obvious interactions. Users responded best to interactions that felt mechanical, stable, and satisfying. At the same time, some concepts still needed clearer cues around purpose, confirmation, and how the object should be held or used.
Key refinements
moved toward the more compelling and intuitive dial based direction
improved clarity around what actions do and when input is confirmed
reinforced portability and quick on the go interaction
recognized the need to balance intrigue with usability
validated that the object should feel discreet, premium, and technically believable
These sessions helped sharpen the concept by showing that strong form alone was not enough. The product needed to feel both aspirational and immediately understandable.
Solution
We designed LOGOS as a physical and digital emotional performance system made up of two connected parts: a tactile handheld logger and an AI guided coaching app.
The logger is designed for quick mood and energy capture through a discreet, satisfying physical interaction. The app translates those moments into reflection, pattern recognition, guided plans, and accountability. Rather than asking users to deeply analyze themselves from the start, the system builds awareness gradually through repeated low friction touch points.
The final concept was less about tracking emotions for their own sake and more about creating a practical bridge between feeling something, recognizing it, and doing something about it.
Just as importantly, LOGOS was designed to feel like a product users could choose, not a service being imposed on them. That distinction shaped the experience, the language, and the business strategy behind it.
Final logger concept illustrating the refined form, interaction model, and supporting hardware components.
System wide high fidelity screen map showing the breadth of the app experience across onboarding, home, discussion, planning, logs, and settings.
Key Features
Tactile mood and energy logging
A physical interface lowers the barrier to self tracking and makes the act of checking in feel more intentional.
AI guided reflection
The app helps users revisit patterns, understand behavior triggers, and make sense of repeated emotional states.
Action plans
When the system identifies maladaptive habits or patterns, it can guide users into small, realistic next steps instead of abstract advice.
Challenge based accountability
Shared challenges create a sense of structure and momentum without leaning fully on therapy style coaching.
Performance based framing
The system uses language around readiness, consistency, and optimization to make the experience more culturally acceptable for the target audience.
Hybrid hardware software system
The logger creates ritual and immediacy. The app adds memory, analysis, and direction. Together, they create a more complete intervention loop.
Reflect: revisit past logs, uncover hidden patterns, and better understand what is shaping your emotional state.
Plan: LOGOS turns repeated struggles into practical plans that build momentum through small, achievable actions.
Challenge: shared challenges create structure, accountability, and a sense of collective progress.
Results
LOGOS showed that a wellness intervention for this audience becomes much more believable when it is framed around performance, control, and tactical interaction rather than traditional mental health language.
The strongest outcome was not just the final prototype itself. It was the fact that the concept became more coherent and more persuasive as soon as the framing aligned with the audience’s psychology. The combination of tactile input, restrained language, and guided behavior change created a stronger value proposition than a generic app first solution.
The project also demonstrated that this idea could extend beyond a speculative prototype. By testing the concept against product positioning, pricing logic, and phased rollout thinking, we were able to shape it as a plausible product ecosystem rather than a one off design artifact.
Next steps
If LOGOS were developed further, the next stage would be moving from concept validation into staged product development.
In an initial phase, the priority would be refining the MVP across both hardware and software, tightening the core interaction model, testing emotional framing more directly, and validating whether users actually return to the system over time. This stage would focus less on scale and more on retention, trust, and behavior change.
The next phase would involve a limited hardware batch for beta testing and closed pilots with community partners. That would allow the team to evaluate not just usability, but whether users sustain the ritual, trust the framing, and find the product useful enough to integrate into daily life.
Longer term, the concept could expand into a broader ecosystem. That includes a lighter app only version, integrations with existing health platforms, more adaptive AI guidance, and group accountability features like Squad Mode. At that point, the opportunity becomes larger than a single product. It becomes a platform for emotional performance and self regulation with both consumer and institutional applications.
Key app interface moments demonstrating how LOGOS delivers challenges, calendar based reflection, and structured habit plans.
Key logger interface moments demonstrating mood logging, to do list popups, and notification popups.
Impact
LOGOS changed the framing of the problem from “how do we get young men to use wellness tools?” to “how do we create a system that feels credible enough for them to choose in the first place?”
That shift led to a much stronger concept. Instead of designing for idealized openness, we designed around resistance, identity, stigma, and the actual cultural patterns shaping user behavior. The result was a system that felt more grounded in reality and more capable of creating behavior change.
At a broader level, the project showed how UX can operate beyond screens alone. Product language, physical interaction, emotional framing, launch thinking, and commercialization strategy all influenced whether the concept felt viable.
LOGOS app and physical wellness logger.
What I Learned
This project taught me that product resonance can matter just as much as usability. A system can be functional and still fail if the framing does not align with how users see themselves.
One of the biggest lessons was how important it is to design the entry point, not just the feature set. In this case, the hardest problem was not building mood logging or AI guidance. It was creating a form, tone, and product logic that this audience would not immediately reject.
I also learned how much stronger a concept becomes when you push beyond interface design and think through positioning, adoption, pricing, and rollout. Some of the most valuable work on this project came from asking whether the idea could survive outside of a prototype.
Reflection
LOGOS is one of the projects that most clearly reflects how I like to work as a designer. It sits at the intersection of user behavior, product strategy, concept development, and systems thinking.
What made the project meaningful to me was that it dealt with a difficult and culturally messy problem without flattening it into a simple app solution. It required empathy, nuance, and a willingness to design for tension instead of pretending the user would meet the product halfway.
It also reinforced one of my strengths: I am especially interested in shaping product concepts early, when the biggest questions are about framing, viability, adoption, and why the solution should exist at all.














